服务范围:教职工因私出国(境)是指教职工因探亲、访友、旅游及办理其他私人事务(包括就医、继承财产、婚丧嫁娶等)而出国(境)的行为,所需费用个人自理,按组织人事管理权限履行审批手续。
联系方式:
学院办公室外事专员:刘田昕,87558730,liutianxin@hust.edu.cn
人事处联系人:高老师87543710南三楼425
办理须知:
根据《WilliamHill中文出国(境)人员管理暂行规定》(校人〔2008〕37号)、《WilliamHill中文涉密人员出国(境)证件集中管理实施办法》(校人〔2016〕24号)、《WilliamHill中文登记备案人员因私出国(境)管理办法(试行)》(校人〔2017〕9号),制订本工作流程。
根据武汉市《关于对国家工作人员因私出国(境)实行备案管理的通知》,登记备案人员范围如下:①学校中层副职及以上人员、离(退)休的厅(局)级以上干部;②涉及国家安全及国有资产安全、行业机密的人员;③校办企业的法定代表人和学校控股、参股企业中的学校股权代表;④具有高级职称和博士学位的在职人员,承担重要科研项目人员;⑤财务管理人员;⑥其他各有关单位认为确有必要备案的在职和离退休人员。如果还是不太确定,请询问所在单位人事干事,是否将自己列为备案人员。
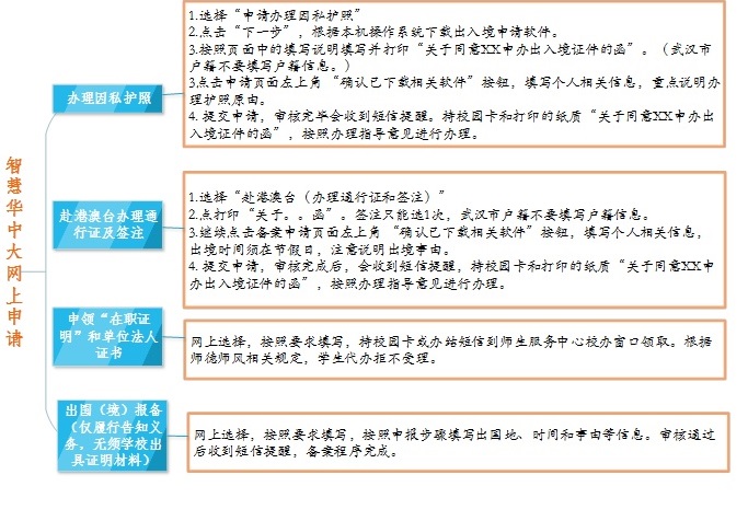
因私出国须在节假日,且期限不得超过31天。非节假日出国(境)需履行请假手续,填写请假申请表(下载:http://hr.hust.edu.cn/info/1122/2307.htm),按请销假流程审批(参照:http://hr.hust.edu.cn/info/1082/2492.htm)。
关于护照、港澳台通行证证件的保管问题:非备案人员自己保管;学校党委管理的现职中层干部和纳入党委管理的干部由组织部保管;涉密人员证件交人事处教师办集中保管;其他备案人员证件交所属单位集中保管。
证件申领一般是出国(境)需要。首先,请根据备案人员身份履行出国(境)对应报备程序(网上或线下,参照对应流程);之后,到证照管理部门领取护照或通行证。护照保管部门确认已经履行报备程序后,将护照借出。注意,网上程序中的第一项业务类型,是新办护照程序,并非到护照保管部门领取护照的程序。
非武汉市户籍可以在武汉出入境管理处办理护照和签注,但签证需要到对应国使馆办理。注意三点,一是需要武汉市居住证;二是“关于同意XX申办出入境证件的函”中需填写户籍信息;三是根据身份履行报备程序。
办理流程:
1、普通备案人员流程

2、涉密人员(不包括组织部备案中的涉密人员)

3、学校党委管理的现职中层干部和纳入党委管理的干部
1.出国(境)备案审批。学校党委管理的现职中层干部和纳入党委管理的干部由组织部负责审批管理,具体流程如下:(http://zzb.hust.edu.cn/info/1045/1921.htm)
1.中层干部在因私出国(境)出行前(一般可提前2~3个月),从党委组织部主页下载填写《WilliamHill中文中层干部因私出国(境)审批表》(附件2)。申办因私证件或签注人员另需从武汉市公安局出入境管理局网站(http://www.whcrj.gov.cn)或党委组织部主页下载填写《中国公民出入境证件申请表》。
2.《审批表》须由所在单位主要负责人签署意见并加盖公章,机关部处、直属附属单位主要负责人所填《审批表》由分管校领导签署意见。涉密人员还须由保密办签署意见并加盖公章。
3.中层干部持《审批表》(申办因私证件、签注手续的,还需持《中国公民出入境证件申请表》)到南三楼519室组织部办公室办理手续。联系人:张扬,联系电话:87542503,13638650713。
4.中层干部在回国(境)后10天内,应将所持因私出国(境)证件交回组织部。
5.组织部受理中层干部因私出国(境)事项范围为自费旅游、探亲或处理其他个人事务等。除此以外的其他出国(境)事项,请到威廉希尔处办理。中层干部因私出国(境)原则上安排在节假日进行,单位党政主要负责人一般不同时出国(境)。
2.在职证明申领。部分国家需要申请人在职证明的,①请下载在职证明中英文模板,填报后发至gaoyongming@hust.edu.cn;②电话预约领取时间(联系人:高老师87543710)。③先到人事处劳资办(南三楼523室)开具“工资证明”后,持组织部备案批单到南三楼425领取。
流程参考人事处网站:http://hr.hust.edu.cn/info/1116/4612.htm
和组织部网站:http://zzb.hust.edu.cn/info/1045/1921.htm
学院网站内容:http:/info/1200/3453.htm